为此,“全球区块链价值与应用排行榜”评委会经研究,决定将“全球区块链价值与应用排行榜”升级为“全球区块链价值创新榜”,以寻求更多、更好的区块链技术和应用创新项目。
“全球区块链价值创新榜”从上海湾区发出,通过遴选这些典型区块链创新案例,为政府决策提供依据,为投资者提供投资参考,为行业发展提供学习榜样,从根本上校正区块链的发展方向,使区块链获得更高的发展质量。
升级后,榜单调整为每月定期发布,按榜单类别分为季度榜单和年度榜单两种。季度榜单按月发布,每个月份分别发布该季度的季度技术创新榜单、季度应用创新榜单和季度价值发挥榜单。季度榜单入选项目原则上均为新入
选项目,已入选项目除非有新的重大创新,否则不再重复入榜。季度榜单不求多求全,每个季度榜单入选项目少则1项,多则3-5项。年度榜单分为年度技术创新综合榜单、年度应用创新综合榜单、年度价值发挥综合榜单和年度综合榜单。年度榜单将对该年度入榜的项目按重要程度或创新程度分别排序,评选出年度最佳技术创新榜、年度最佳应用创新榜、年度最佳价值发挥榜和年度最佳综合榜。
升级后的“全球区块链价值创新榜”将在国内主要城市和全球主要城市设立合作节点,合作节点负责推荐当地有价值的区块链创新项目。评委会也接受项目自荐、机构或行业协会推荐。榜单将视情采用线上或线下发布,或线上
线下同时发布,评委会也将选择有公信力的媒体作为榜单的官方合作发布渠道。
届时,“全球区块链价值创新榜”将更加突出对区块链技术创新、应用创新及价值发挥方向的关注。
其中,技术创新榜单一是来自于区块链在技术架构上的组合创新,即通过对组成区块链的几种技术进行解构,并与其他相关技术进行再结构化所产生的更为丰富的功能和可能的应用。二是区块链技术与其他技术的融合。区块链系统必须要能够落地应用,但仅仅以单一的区块链系统架构去匹配所有业务场景,必然将面临极大的制约甚至不可能。因此,区块链技术必须与其他各种技术进行深度融合。三是关注在区块链内部或外部某些特定环节上的技术深化。当前区块链并不能完美地匹配现实生活中的应用场景,其中一个原因是区块链技术所能提供的功能或外部相关系统所提供的功能尚不够丰富,无法组合出能够满足现实生活和业务场景需要的功能实现。
应用创新榜单以区块链对经济发展的促进和牵引作用为着眼点,聚焦区块链与不同产业不同行业的新的结合方式。侧重指标,一是发现人所未发,探索出区块链新的应用空间和价值发挥方式;二是在结合方式上有新的探索,并能够在更大范围内进行推广复制,能够在更大程度上发挥区块链的作用,能够在更大范围内呈现区块链价值。
价值发挥榜单,则侧重关注那些由于采用了区块链技术改造而获得经济利益增量的项目。不应将所在项目的所有收益都计算在区块链改造上来,还要扣除因为区块链改造而带来的额外开支和成本。该类项目的遴选对坚定行业发展信心十分必要。
“全球区块链价值创新榜”的评审工作由区块链领域知名专家高承实博士领衔,依托全球区块链价值与应用研究中心和上海湾区,在评选方法上采取定性与定量相结合的方法。鉴于区块链技术创新和应用创新目前呈现多维度爆发的特点,难以进行定量观测,因此前期更多以定性评价为主。随着区块链在技术创新和应用创新方面趋于稳定,评判指标体系也将日渐成熟,届时将由定性评价为主转为定量评价为主。
区块链价值发挥榜单由于评判的是项目当前的经济层面的指标,因此将以定量评价为主,计划按照采取区块链改造带来的绝对价值增量和相对价值增量两个指标,按相应的权重计算后进行综合评价。
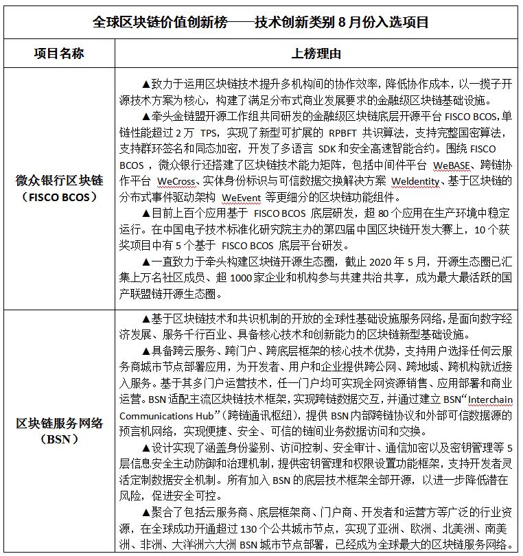
根据上述评选规则,全球区块链价值创新榜专家委员会对全球优质区块链项目进行广泛遴选,最终确定微众银行区块链FISCO BCOS和区块链服务网络BSN作为技术创新类8月份入选项目。
微众银行区块链FISCO BCOS以其强大的底层技术创新能力、面向行业应用的系统集成能力、对具体应用的支持能力和生态运营能力入选。
区块链服务网络BSN以其强大的多系统、多平台整合能力,高等级且可灵活定制的安全保障能力和面向全球的超大规模基础设施部署实施入选。

区块链技术和应用发展方兴未艾、任重道远。“全球区块链价值创新榜”的升级,只是推动区块链发展的一小步。面向未来,我们愿以更大的责任和担当,更好地服务于国家区块链战略部署的推进,积极引领行业创新发展。





