近日,上海的金融科技创新监管试点进入项目公示阶段,首批应用名单也正式亮相。自去年以来,金融科技创新监管试点工作有序的推动着。先是北京成为首个启动金融科技创新监管试点的城市。
如今,北京已公示的两批试点应用项目共17个,涵盖小额信贷、智能银行、保险、风控等类型,聚焦于人工智能、云计算、5G、自动驾驶、物联网、区块链、大数据等技术。
此外,目前金融科技“监管沙盒”试点范围已扩大至9个地区,分别是北京、上海、重庆、深圳、雄安新区、杭州、苏州、广州、成都。
金融服务与科技产品试点比重均衡
7月21日,上海金融科技创新监管试点工作组在广泛征集项目之后,正式对外公示该市首批入围试点的8个创新应用。

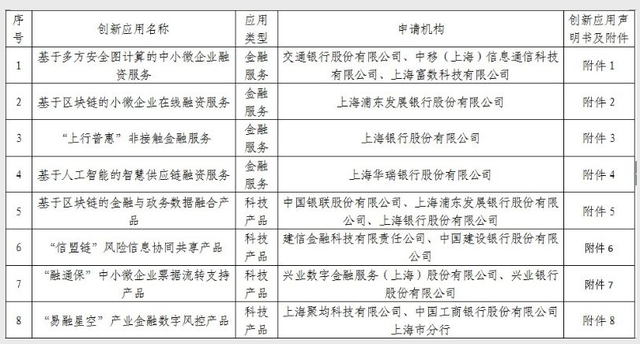
截图来自中国人民银行上海总部官网
记者注意到,此次公示的纳入试点的产品涉及商业银行、电信运营商、科技公司等13家机构,包括了人工智能、区块链、大数据、多方安全计算等多种高新技术。
值得注意的是,在此次公示的应用类型当中,金融服务与科技产品入围数量各占一半,还有多个项目由持牌金融机构与科技公司等联合申请。
具体来看,其中金融服务应用分别包括基于多方安全图计算的中小微企业融资服务(交通银行、中国移动(上海)产业研究院、富数科技),基于区块链的小微企业在线融资服务(浦发银行)、“上行普惠”非接触金融服务(上海银行),基于人工智能的智慧供应链融资服务(华瑞银行)。
而科技产品分别包括基于区块链的金融与政务数据融合产品(中国银联、浦发银行、上海银行),“信盟链”风险信息协同共享产品(建信金融科技、建设银行),“融通保”中小微企业票据流转支持产品(兴业数金、兴业银行),“易融星空”产业金融数字风控产品(聚均科技、工商银行上海分行)。
“从此次公布的应用试点可以看出,大数据、分布式账本、区块链等前沿科技成为示例的核心技术,而作为区块链的应用最为广泛的供应链融资服务应用也在公布的名单内。”一位业内资深分析人士对《华夏时报》记者表示,“这也意味着,将来可以通过以上应用试点的金融科技手段解决中小微企业融资面临的信息与信任不对称等痛点,进一步探索和发展普惠金融。”
公开资料显示,“监管沙盒”的概念最早由英国金融行为监管局在2015年提出,其指的是运用金融科技手段及相关制度设计,为暂未实施应用的创新型金融产品、服务、业务模式,提供安全、可控的小范围内部测试环境,通过测试全面掌握其设计漏洞及风险情况,为进一步改进完善或应用推广提供依据。
早在去年7月,央行科技司司长李伟曾对外透露,央行将会同其他部委,在北京、上海、广州等多个省市开展金融科技应用试点。
一个月后,央行发布了金融科技首份“三年发展规划”——《金融科技(FinTech)发展规划(2019-2021年)》,进一步明确了增强金融业科技应用能力,提升金融监管的专业性、统一性和穿透性等。
记者注意到,随着金融科技创新监管试点工作的拉开,北京也在当年年底成为了国内首个启动金融科技创新监管试点的城市,同时迎来首批有6个项目纳入“监管沙箱”范围。截至目前,北京已公示的两批试点应用项目共17个,涵盖小额信贷、智能银行、保险、风控等类型,聚焦于人工智能、云计算、5G、自动驾驶、物联网、区块链、大数据等技术。
今年4月,试点城市进一步扩大,新的试点城市包括上海市、重庆市、深圳市、河北雄安新区、杭州市、苏州市等6市(区)。
5月17日,人民银行上海总部宣布,上海金融科技创新监管试点工作启动。彼时,对于上海版“监管沙箱”试点,为营造安全、开放的金融科技创新发展环境,人民银行上海总部表示,将构建包容审慎的监管框架,实现创新和风控双赢。
6月2日,北京市金融科技创新监管试点第二批应用11个项目正式对外公示。业界认为,在首批试点项目基础上,二批公示的应用更加惠民利企、开放包容。其中公示项目横向覆盖了银行、保险、非银行支付等领域;纵向延展了申报主体,支持科技公司直接申请测试,涉及的金融服务创新和应用场景由持牌金融机构提供。
“监管沙盒”是上海建设金融科技中心的关键环节
一方面,目前中国过半的金融机构都已经介入和运用了金融科技来推动金融服务;另一方面,金融科技“监管沙盒”试点是上海建设金融科技中心的重要环节。
记者注意到,早在2020年初,上海就曾发布《关于加快推进上海金融科技中心建设的实施方案》,对上海金融科技发展做出了顶层设计和具体部署,提出将上海建设成为具有全球竞争力的金融科技中心。
1月8日,上海市政府办公厅发布《加快推进上海金融科技中心建设实施方案》,表示将力争用5年时间,把上海打造成为金融科技的技术研发高地、创新应用高地、产业集聚高地、人才汇集高地、标准形成高地和监管创新试验区,将上海建设成为具有全球竞争力的金融科技中心。
上述方案还提出,要积极探索金融科技监管创新,包括开展金融科技监管创新试点,支付结算监管能力的试点等。
关于建设上海金融科技中心,记者注意到,中国人民银行科技司司长李伟曾在今年6月份举办的陆家嘴论坛上透露,目前正在研究编制金融科技发展规划的实施案例和指引,来构建发展监测指标体系。李伟还表示,人民银行会自身整合在沪科技机构的科技资源,成立金融科技子公司,建设数据中心等实际具体的措施来支持上海金融科技中心的建设。
会上提到,上海的金融要素完备,体系健全,科研创新基础也非常雄厚,具备成为全球金融科技中心的基本条件,发展金融科技前景广阔。
一方面,上海地区银行证券保险机构众多,拥有丰富的经营场景,这些机构的创新意愿很强烈,本地的科技企业也都有很强的技术实力;另一方面,上海的金融科技产业门类齐全、链条完整,具备金融科技新业态、新模式、率先萌发和成长的先天条件。
同时,今年年初上海出台了加快推进上海金融科技中心建设的实施方案,这也标志着上海金融科技中心的建设进入了全面实施的阶段。另外,在推进金融科技应用发展的同时,人民银行也高度重视金融科技创新的监管。
“相信上海未来在数字化转型过程当中将可以培养出一批有影响力的金融科技的上海品牌及领军企业,从而不断提升上海金融科技的整体水平,把生态做得更好。”其如是表示。



